曾知文库
News center

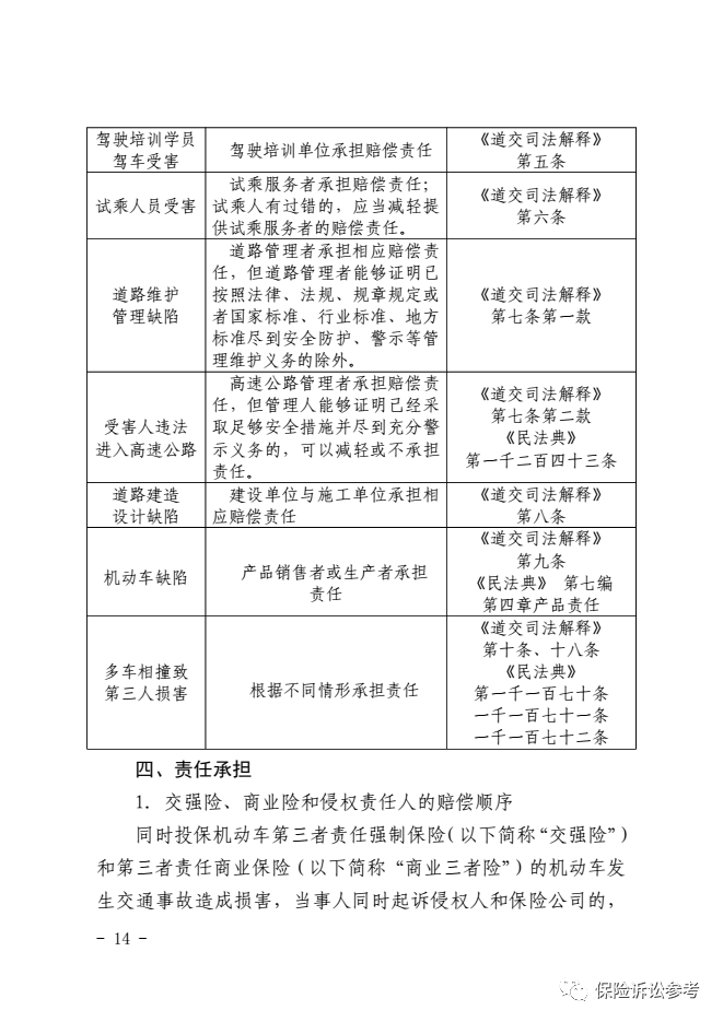
法院明确规定:鉴定为 8 级及以下伤残等级的轻微丧失劳动能力抚养人,原则上不支付被扶养人生活费!

2023-11-29 16:10  

作者: admin   

前言:本期推送内容为:安徽省芜湖市中级人民法院关于印发《芜湖市中级人民法院关于道路交通事故纠纷诉前调解平台试点网上办案实体审理指引》的通知(芜中法〔2023〕25号)。该《审理指引》明确规定:鉴定为 8 级及以下伤残等级的轻微丧失劳动能力抚养人,原则上不支付被扶养人生活费。欢迎分享、转发和收藏。【未经许可,禁止其他公众号转载】

 

重磅!法院明确规定:鉴定为 8 级及以下伤残等级的轻微丧失劳动能力抚养人,原则上不支付被扶养人生活费!
 

官方文件

 

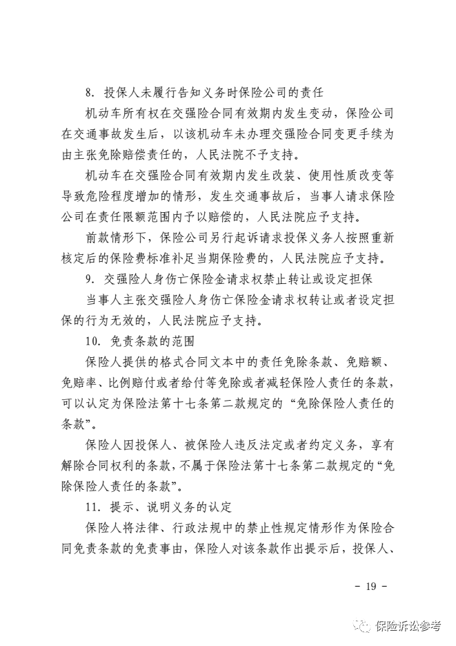
图片

图片

 
关于印发《芜湖市中级人民法院关于道路交通事故纠纷诉前调解平台试点网上办案实体审理指引》的通知
芜中法〔2023〕25号
 
各基层人民法院:
 
现将《芜湖市中级人民法院关于道路交通事故纠纷诉前调解试点网上办案实体审理指引》印发给你们,请结合工作实际,认真贯彻执行。
 
 
安徽省芜湖市中级人民法院
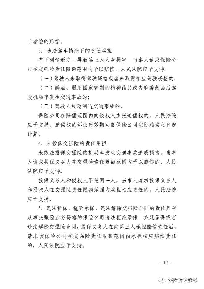
2023年6月25日
 
芜湖市中级人民法院关于道路交通事故纠纷诉前调解平台试点网上办案实体审理指引
 
为规范道路交通事故损害赔偿案件的审理,统一执法尺度,保护各方当事人合法权益,依据《中华人民共和国民法典》、《最高人民法院关于审理人身损害赔偿案件适用法律若干问题的解释》、《最高人民法院关于审理道路交通事故损害赔偿案件适用法律若干问题的解释》及有关法律、法规的规定,结合民事审判实践,制定本指引。
 
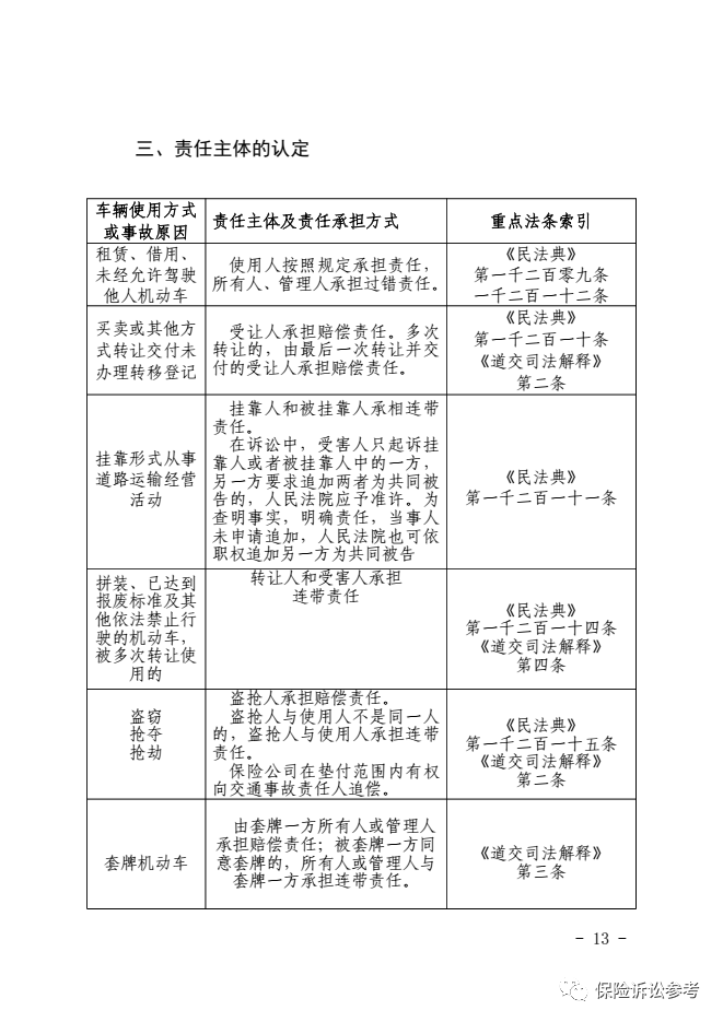
一、诉讼主体
 
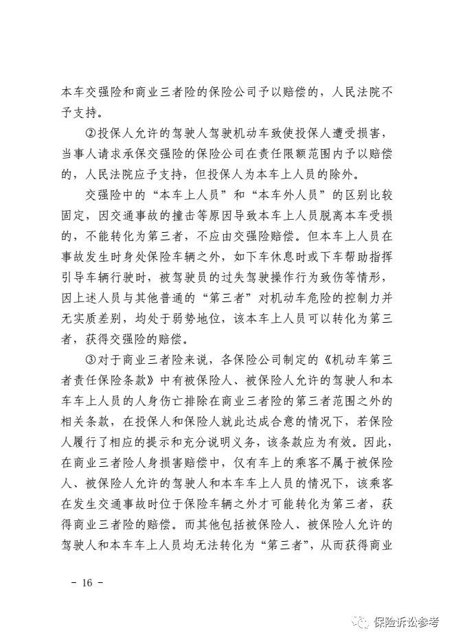
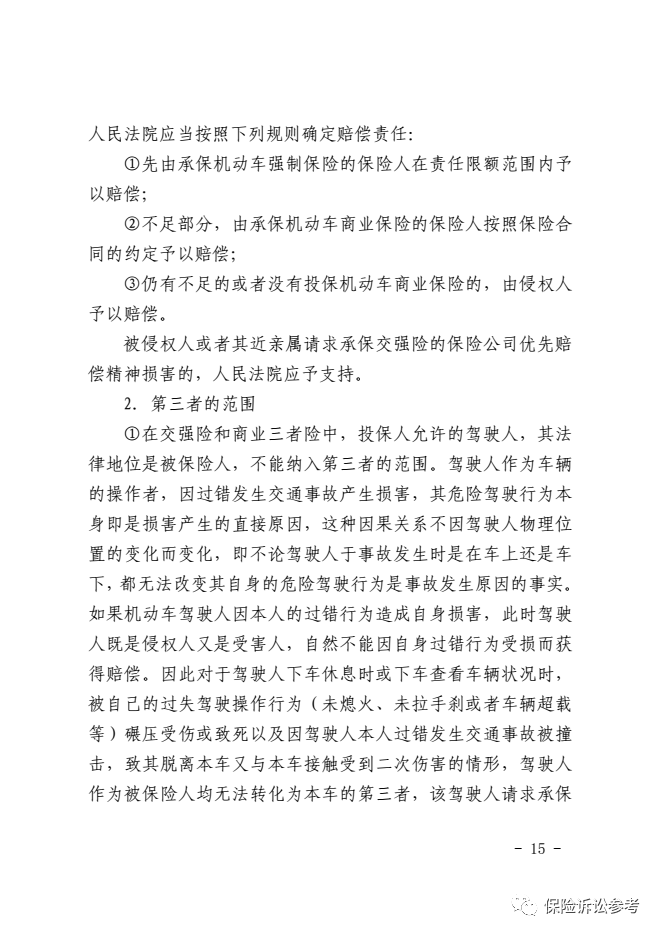
起诉时,原告仅起诉肇事方的,应当向原告进行释明,由原告申请追加保险公司为共同被告或第三人,或者通知保险公司申请作为第三人参加诉讼;原告经释明后仍不追加的,以及保险公司经通知后不申请作为第三人参加诉讼的,法院应当依职权追加保险公司为第三人。
 
交警事故认定书上仅有保险单号,无法确定保险公司具体信息的,法院可仅审查侵权法律关系。
 
起诉时,原告仅起诉保险公司的,应当向原告释明追加肇事方为共同被告或者第三人参加诉讼,或者通知肇事方申请作为第三人参加诉讼。如果原告经释明后仍不追加的,且肇事方也不申请参加诉讼的,法院应当依职权追加肇事方为第三人参加诉讼。
 

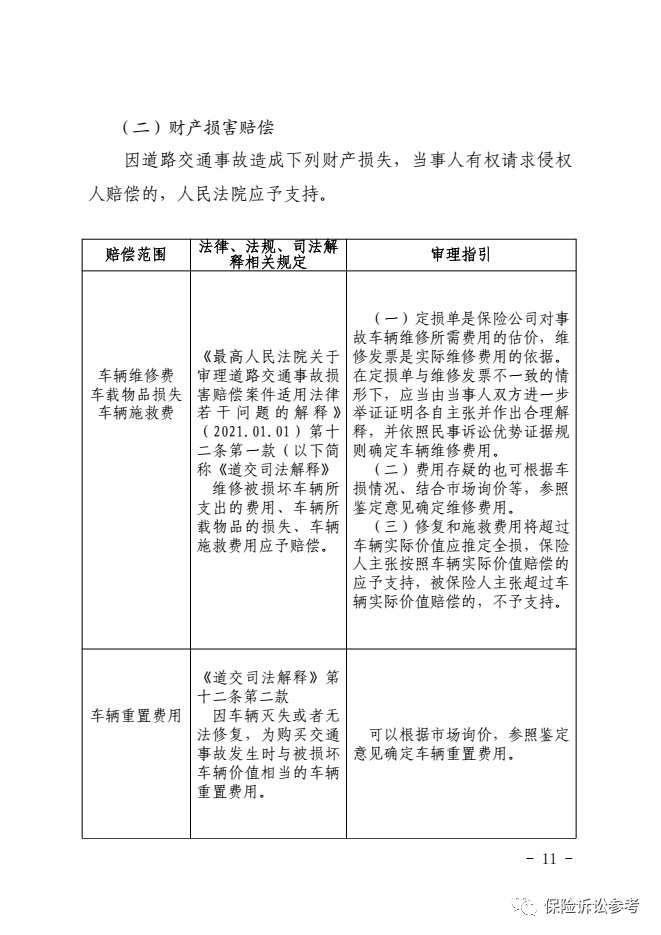
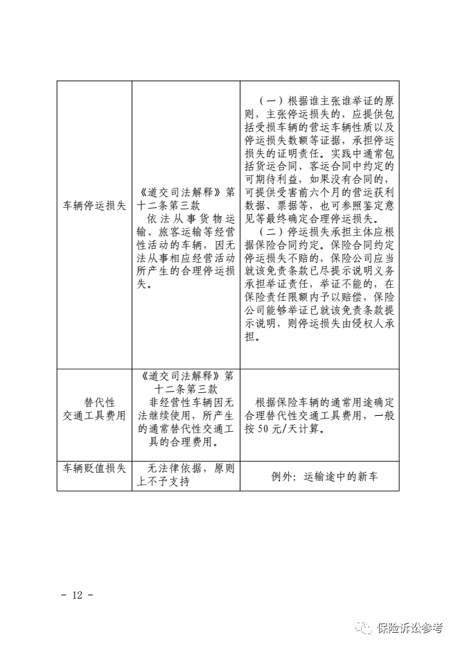
二、赔偿项目

(一)人身损害赔偿

……

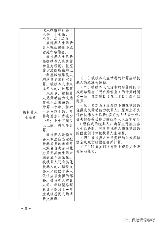
被扶养人生活费

 

【审理指引】

(一)被扶养人生活费的计算应以扶养人的标准为依据。

(二)被扶养人生活费的起算时间与残疾赔偿金(死亡赔偿金)的计算时间相一致,自定残日(死亡之日)起开始起算。

(三)鉴定为8级及以下伤残等级的轻微丧失劳动能力抚养人,原则上不支付被扶养人生活费;鉴定为5-7级伤残、丧失部分劳动能力的抚养人以及鉴定为1-4级伤残的抚养人,确需支付被扶养人生活费时,可参照抚养人伤残等级的赔偿比例计算被扶养人生活费。

(四)被扶养人生活费应纳入残疾赔偿金或死亡赔偿金合并计算。

(五)70周岁以上原则上视为完全丧失劳动能力。

 

文件全文

 

图片

图片

图片

图片

图片

图片

图片

图片

图片

图片

图片

图片

图片

图片

 

图片

图片

图片

 

图片

图片

图片

图片

 

延伸阅读

 

上海市高级人民法院《机动车交通事故责任类案办案要件指南》
……
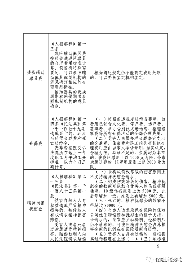
11、被扶养人生活费
【审查要点】
根据抚养人丧失劳动能力程度,按照受诉法院所在地上一年度城镇居民人均消费支出或农村居民人均年生活消费支出标准计算。
 
一至三级伤残可以直接认定完全丧失劳动能力;四至七级伤残认定为对劳动能力有影响,可按照80%、60%、40%、20%的比例酌定;八至十级原则上认定为不影响劳动能力(特例,受伤部位与其工作有关,如钢琴师手受伤)

 

抚养人伤残等级

抚养人丧失劳动能力程度

一级伤残

100%

二级伤残

100%

三级伤残

100%

四级伤残

80%

五级伤残

60%

六级伤残

40%

七级伤残

20%

八级伤残

0%

九级伤残

0%

十级伤残

0%

 

被扶养人为未成年人的,计算至十八周岁;被扶养人无劳动能力又无其他生活来源的,计算二十年,但六十周岁以上的,年龄每增加一岁减少一年;七十五周岁以上的,按5年计算。被扶养人还有其他抚养人的,赔偿义务人只赔偿受害人依法应当负担的部分。被扶养人有数人的,每人按上述标准核定赔偿金额,但该项目的年赔偿总额累计不超过上一年度城镇居民人均消费性支出额或农村居民人均年生活消费支出额。

 

图片

图片

 

典型案例

 

潘某锋与王某某、上海浦东华芳纸业有限公司、中国某某财产保险股份有限公司上海市分公司机动车交通事故责任纠纷一案

 

基本案情

2017年8月19日12时许,王某某驾驶重型普通货车与潘某锋驾驶的摩托车发生碰撞,导致原告受伤。交警部门认定:潘某锋承担主要责任,王某某承担次要责任。王某某驾驶的重型普通货车为上海浦东华芳纸业有限公司所有,事故发生时为履行职务行为。该车辆在某某财险上海公司投保了交强险及商业三者险。原告伤情经鉴定,鉴定意见为八级伤残。原告诉至一审法院请求:判令被告赔偿各项损失共计965073.33元,其中被扶养人生活费276090元。

 

【法院裁判

法院经审理认为:对于原告潘某锋主张的被抚养人生活费,因原告潘某锋的伤残等级为八级伤残,并不影响劳动能力,故不予支持。

 

案件索引

上海市奉贤区人民法院(2019)沪0120民初4324号