曾知文库
News center

中华人民共和国反不正当竞争法(修订草案)》附修改前后对照表

2025-01-03 16:25  

作者: 曾知管理员   

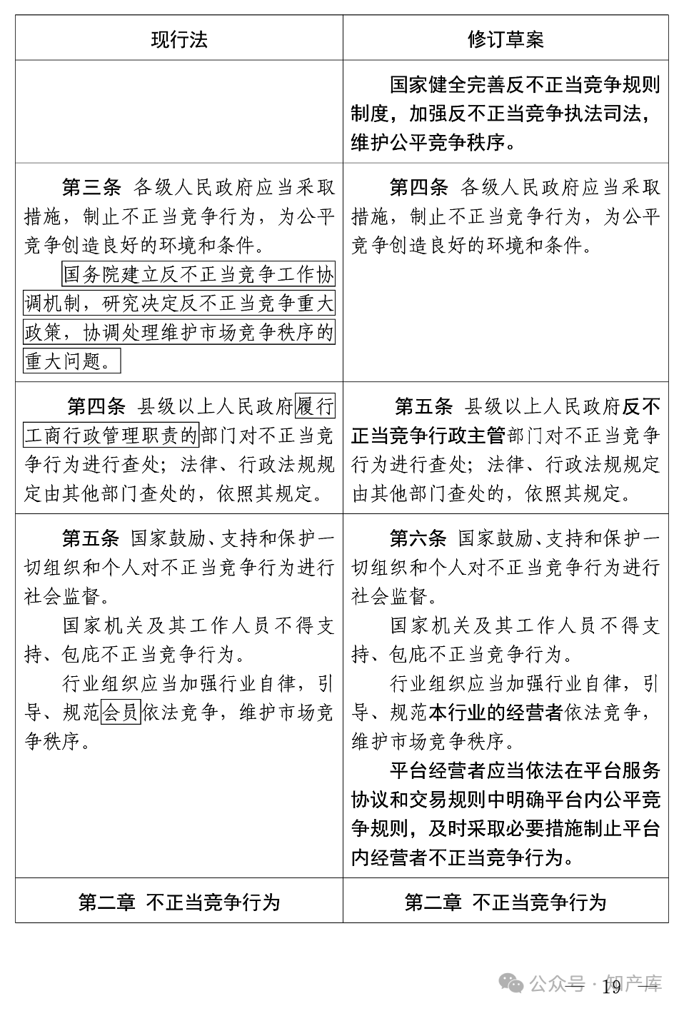
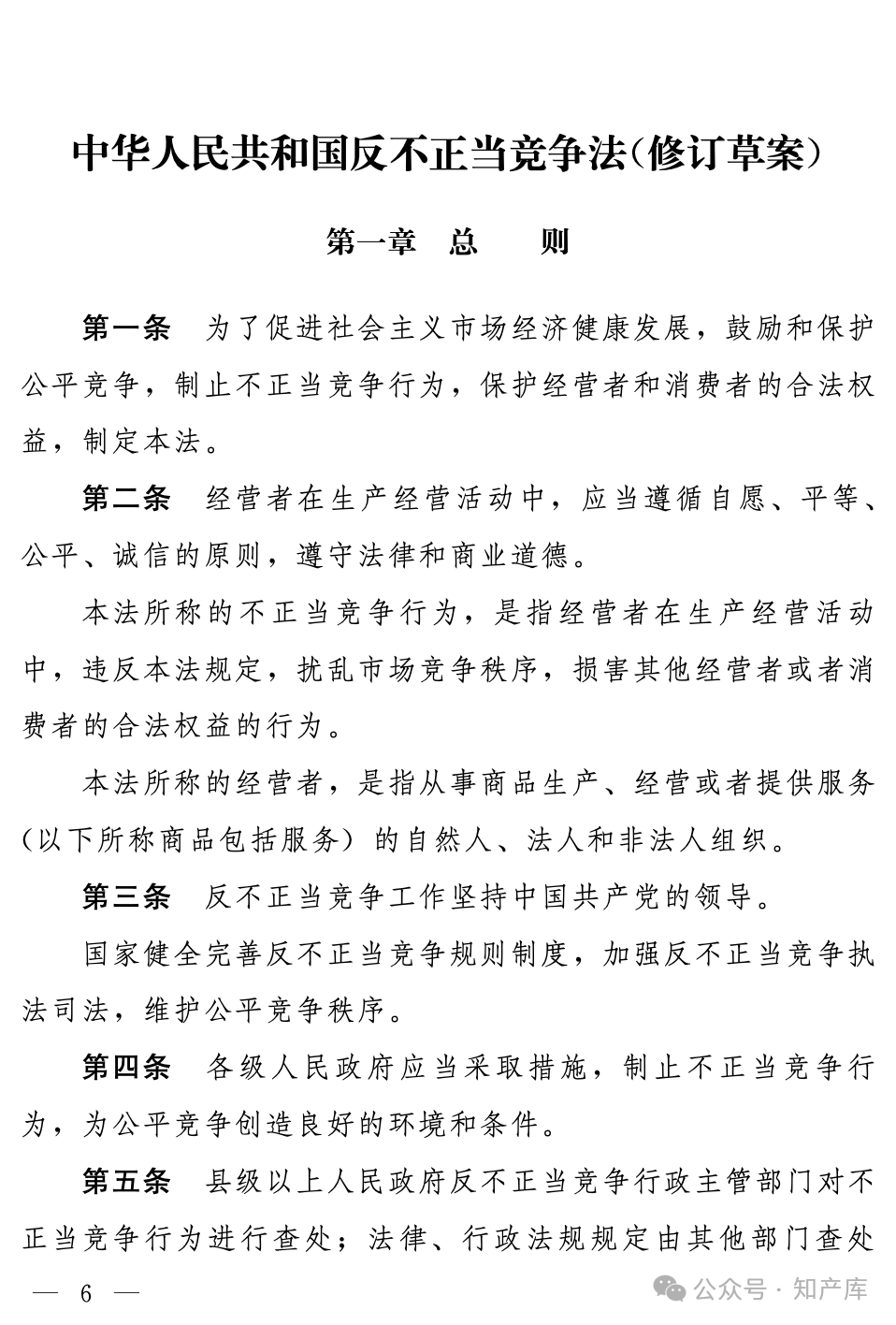
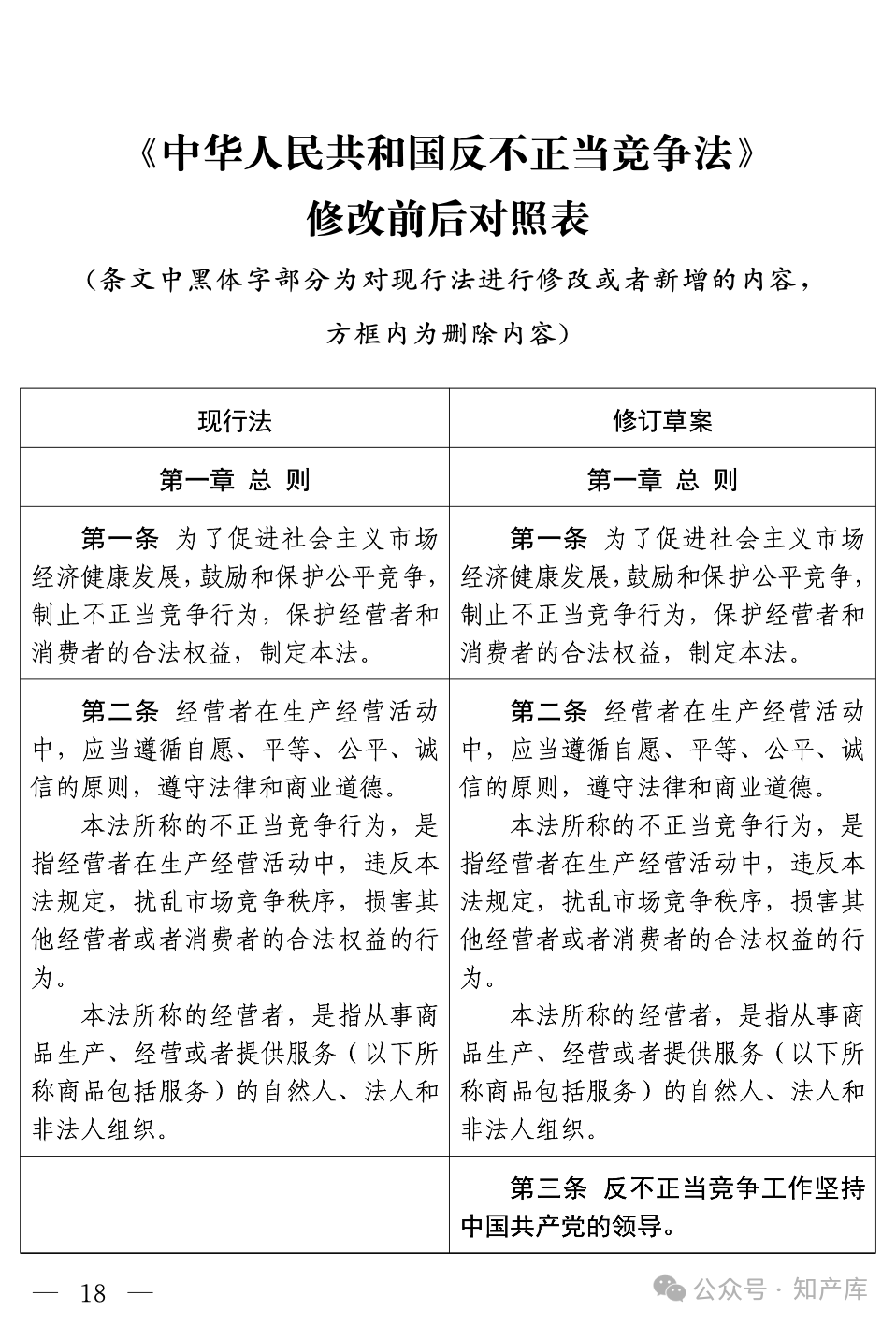
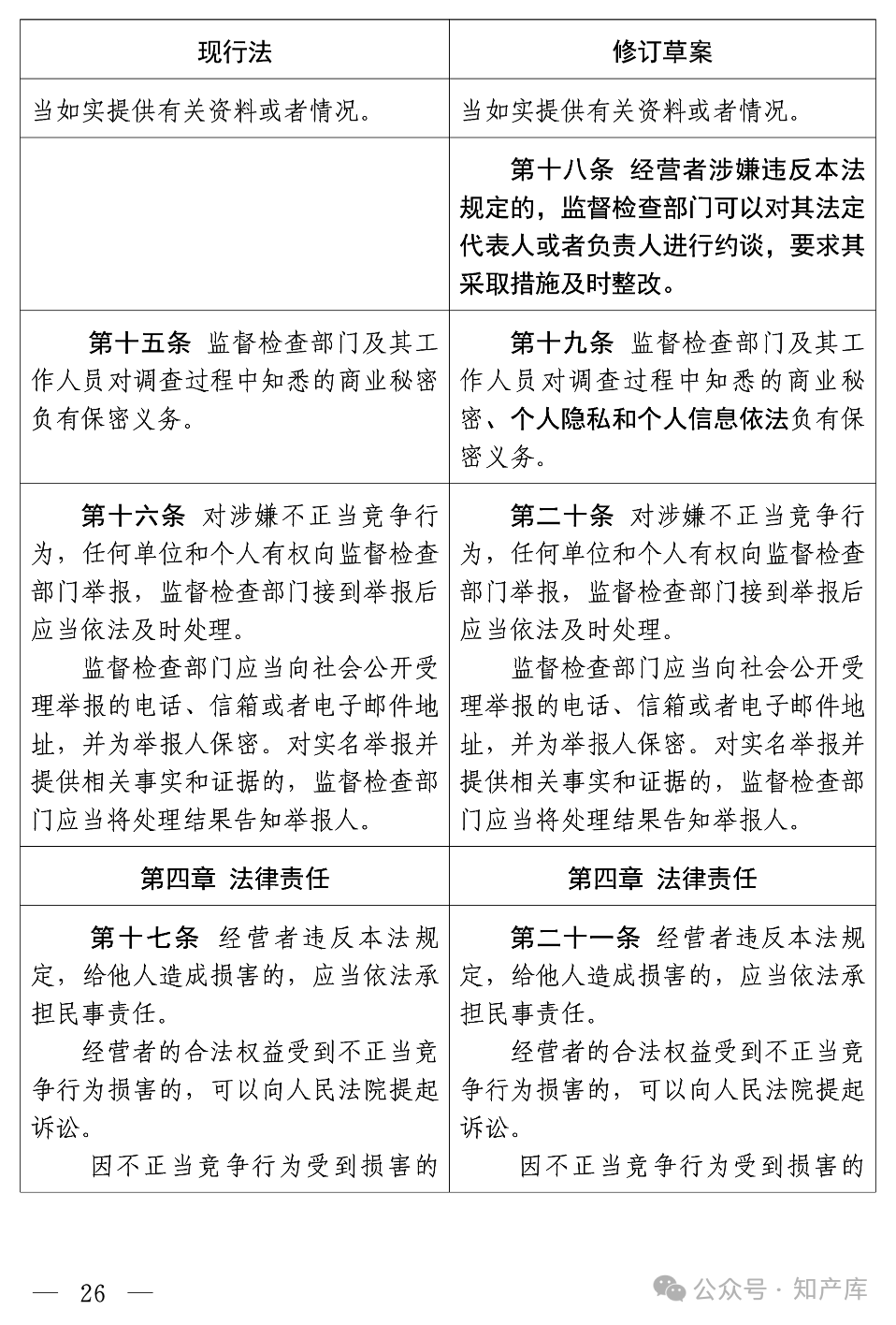
2024年12月21日,十四届全国人大常委会第十三次会议对《中华人民共和国反不正当竞争法(修订草案)》进行了审议。

2024年12月25日,《中华人民共和国反不正当竞争法(修订草案)》公布......征求意见期限为30日,截止2025年1月23日

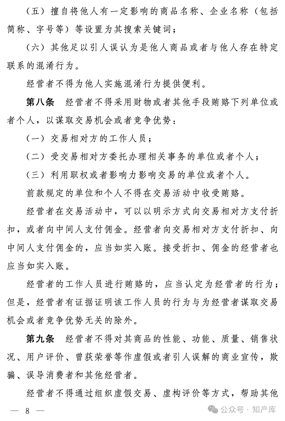
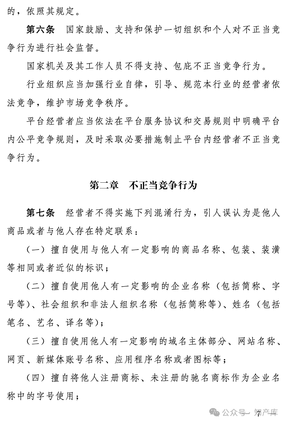
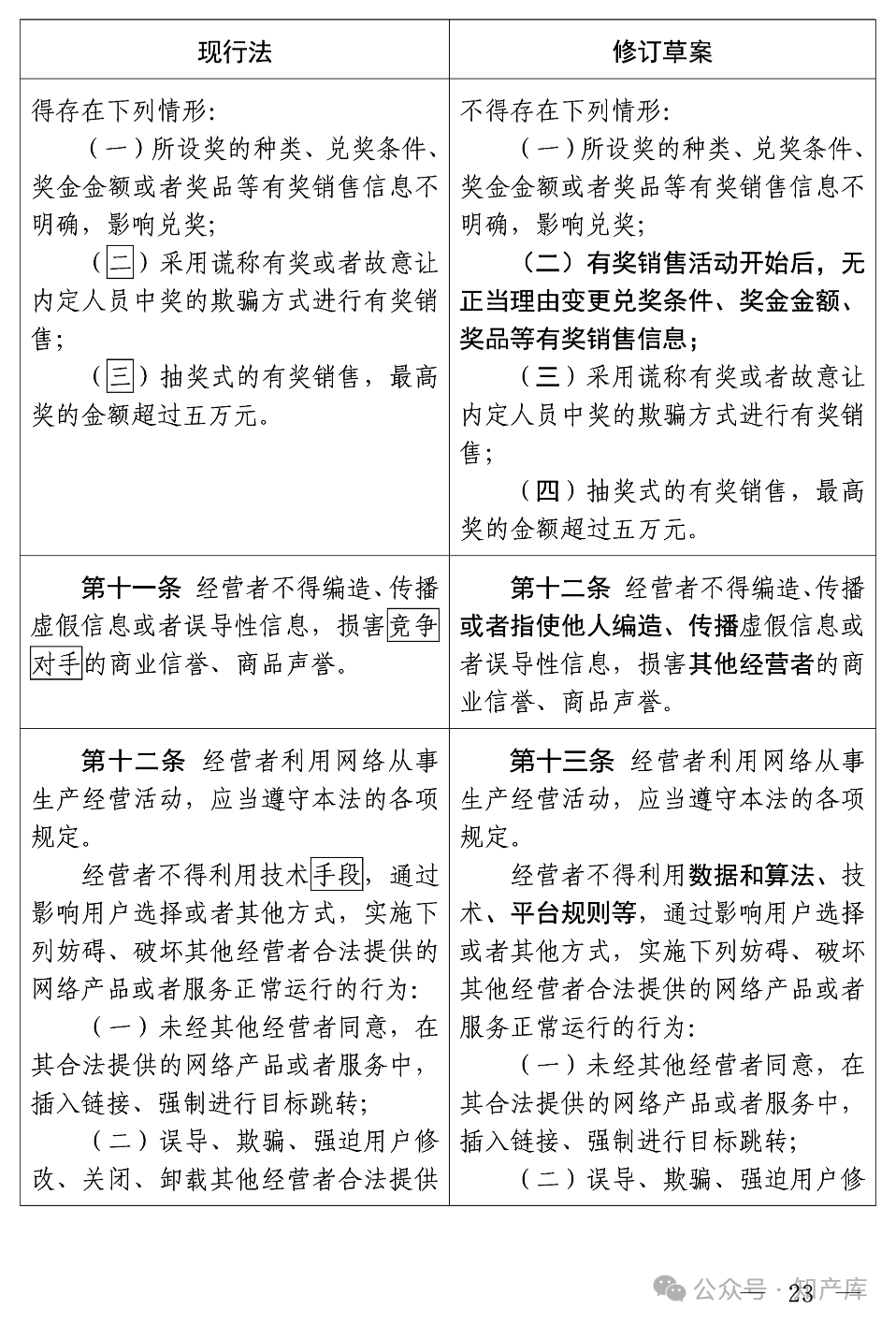
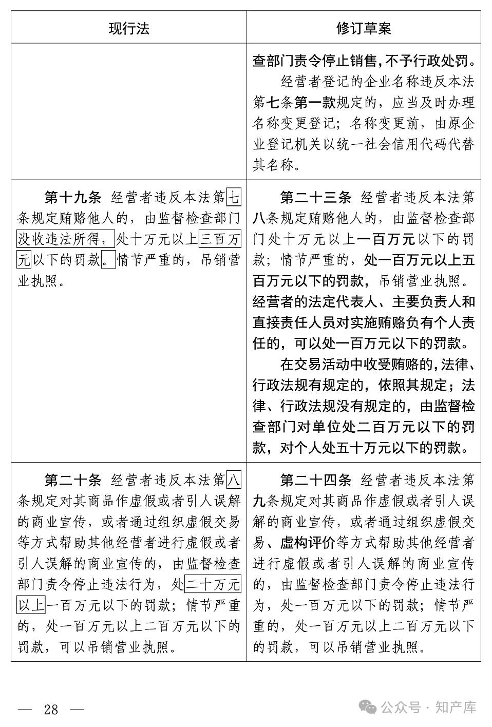
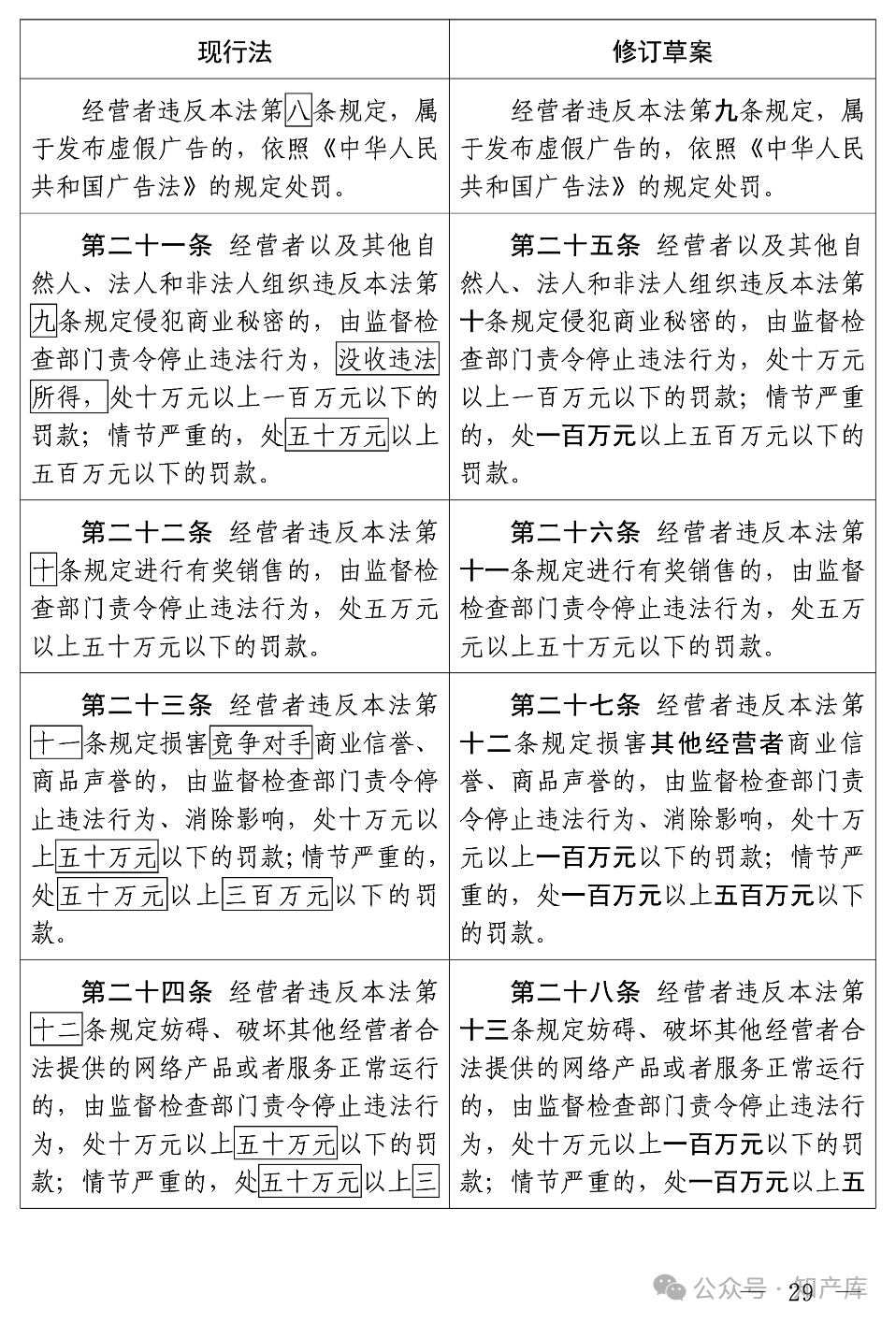
特别地,修订草案完善了规制混淆行为的情形,规定经营者不得:

擅自使用他人有一定影响的新媒体账号名称、应用程序名称或者图标

擅自将他人注册商标、未注册的驰名商标作为企业名称中的字号使用;

擅自将他人有一定影响的商品名称、企业名称(包括简称、字号等)等设置为其搜索关键词

经营者也不得为他人实施混淆行为提供便利。

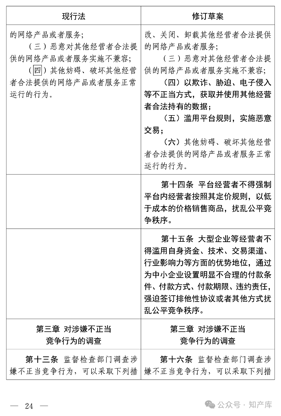
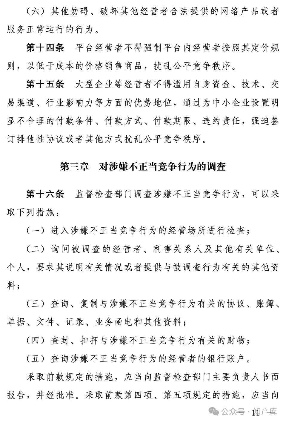
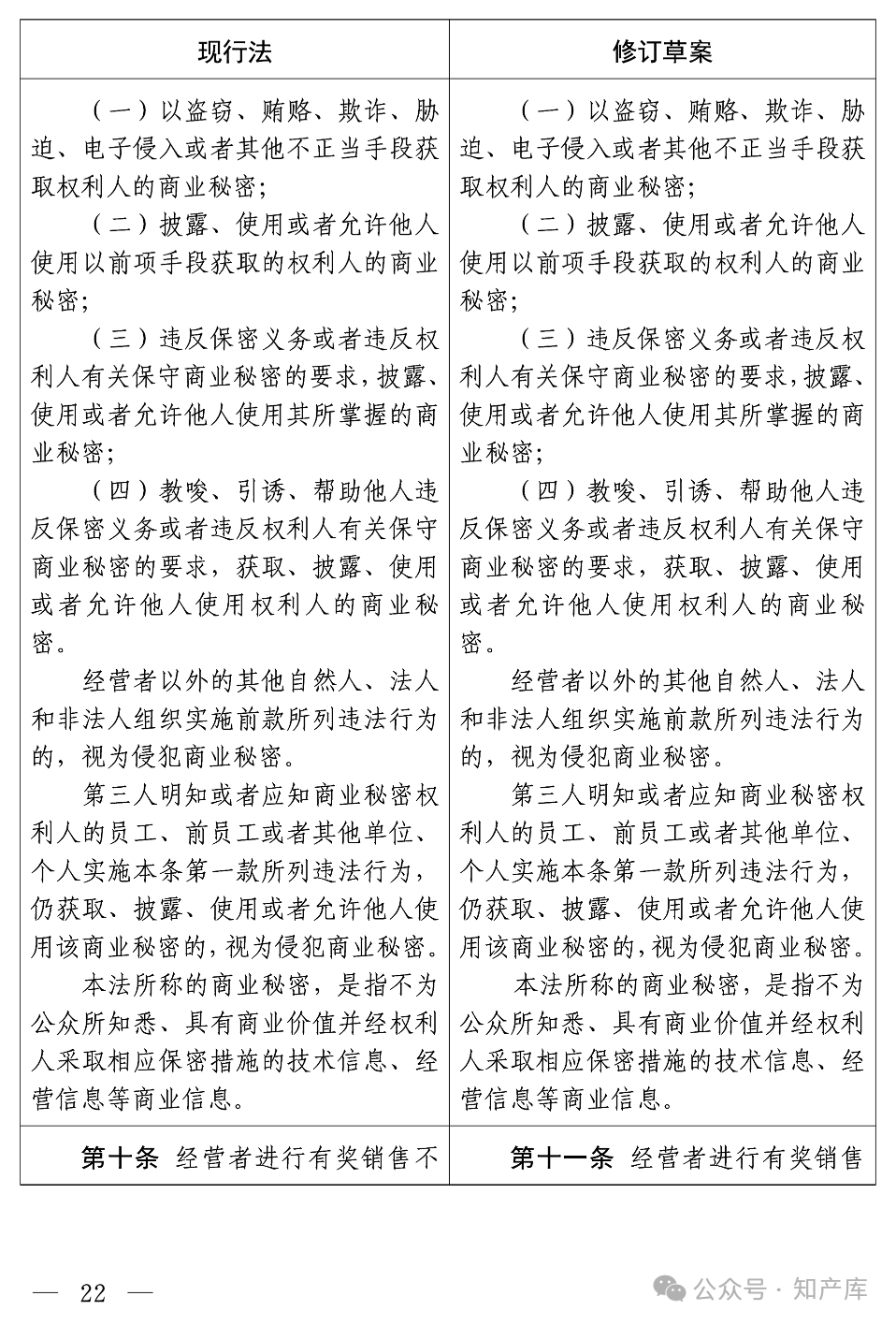
经营者不得利用数据和算法、技术、平台规则等,实施恶意交易等不正当竞争行为等

......

附件一:修订草案

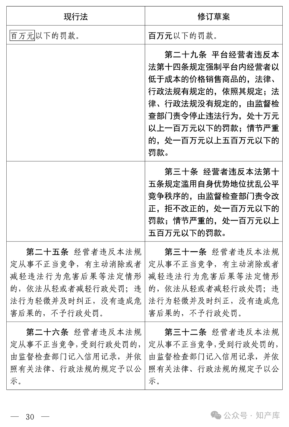
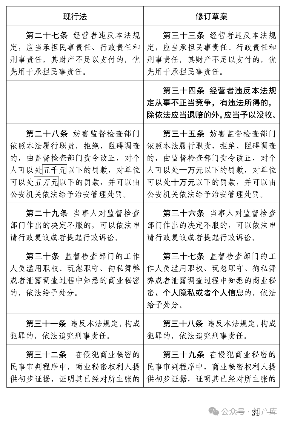
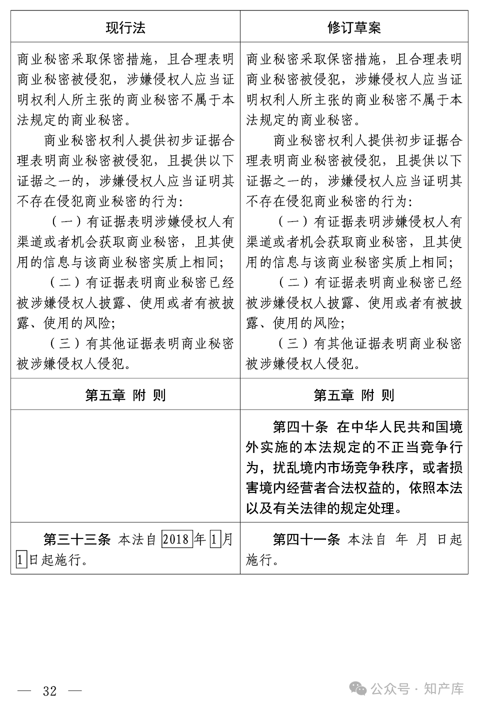
附件二:修改前后对照表

图片

图片

图片

图片

图片

图片

图片

图片

图片

图片

图片

图片

图片

图片

图片

图片

图片

图片

图片

图片

图片

图片

图片

图片

图片

图片

图片

推荐新闻

  • 最高院:无论是人民法院依职权追加当事人,还
  • 未经债权人同意,债务人转移债务的行为能否产
  • 提供劳务者受害责任纠纷中,违法分包人应当承
  • 离婚后财产纠纷,你需要知道的法律问题
  • 公司司机接私活后遭遇车祸能否认定工伤?